Datei:Git-workflow-four-branches.png

Aus TuxBoxWIKI
Version vom 27. November 2011, 21:38 Uhr von Tijuca (Diskussion | Beiträge) (Git Workflow mit maint, next und pu/* Branches)
(Unterschied) ← Nächstältere Version | Aktuelle Version (Unterschied) | Nächstjüngere Version → (Unterschied)
Zur Navigation springen Zur Suche springen

Originaldatei(1.177 × 980 Pixel, Dateigröße: 119 KB, MIME-Typ: image/png)

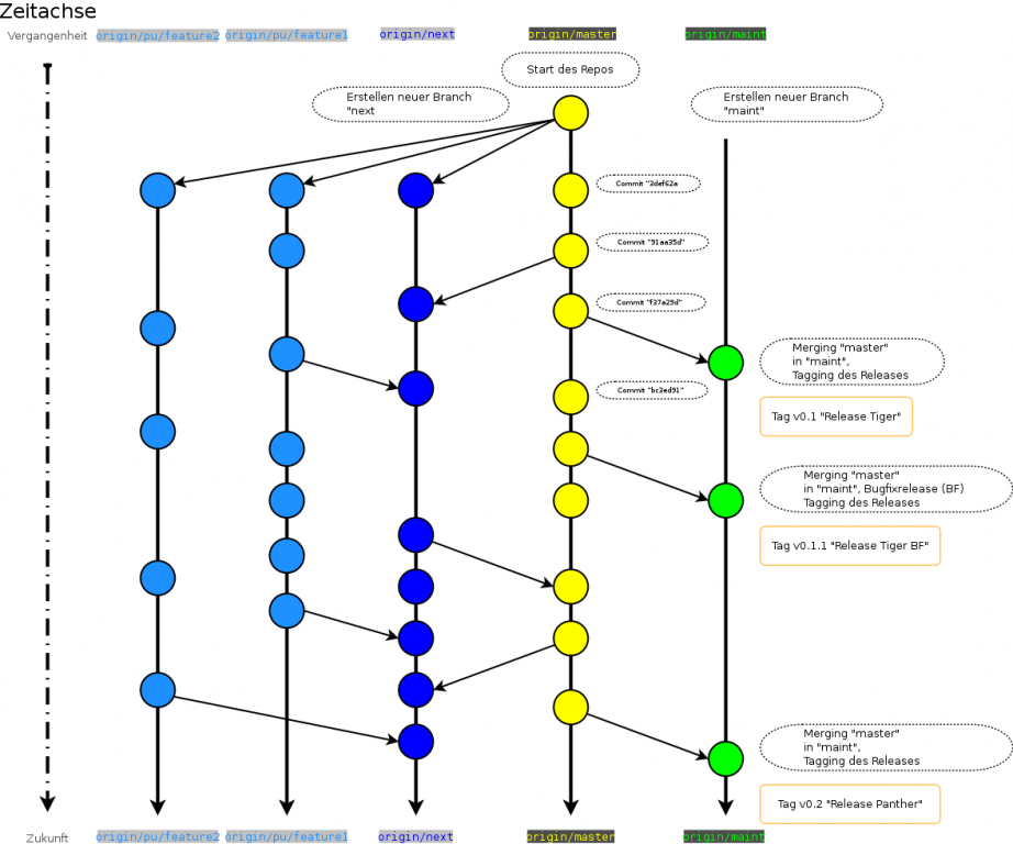
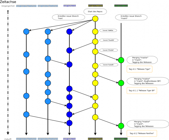
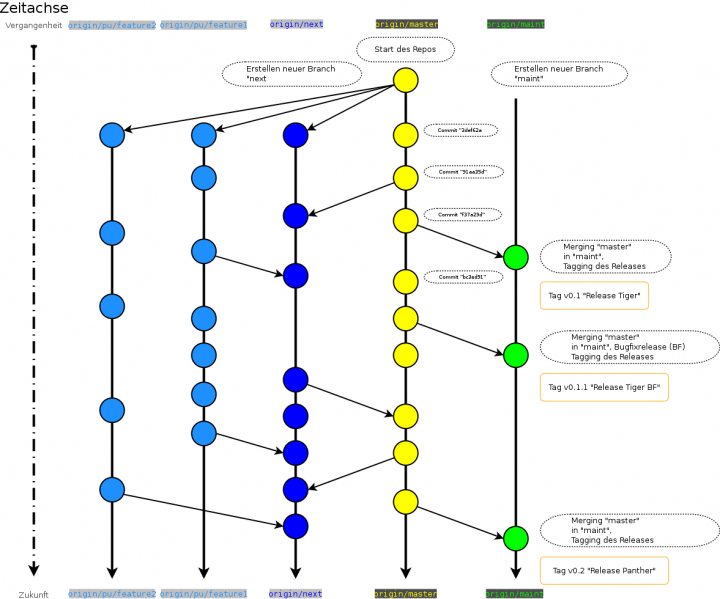
Git Workflow mit maint, next und pu/* Branches

Dateiversionen

Klicke auf einen Zeitpunkt, um diese Version zu laden.

Version vomVorschaubildMaßeBenutzerKommentar
aktuell21:38, 27. Nov. 2011Vorschaubild der Version vom 21:38, 27. Nov. 20111.177 × 980 (119 KB)Tijuca (Diskussion | Beiträge)Git Workflow mit maint, next und pu/* Branches

Die folgende Seite verwendet diese Datei: