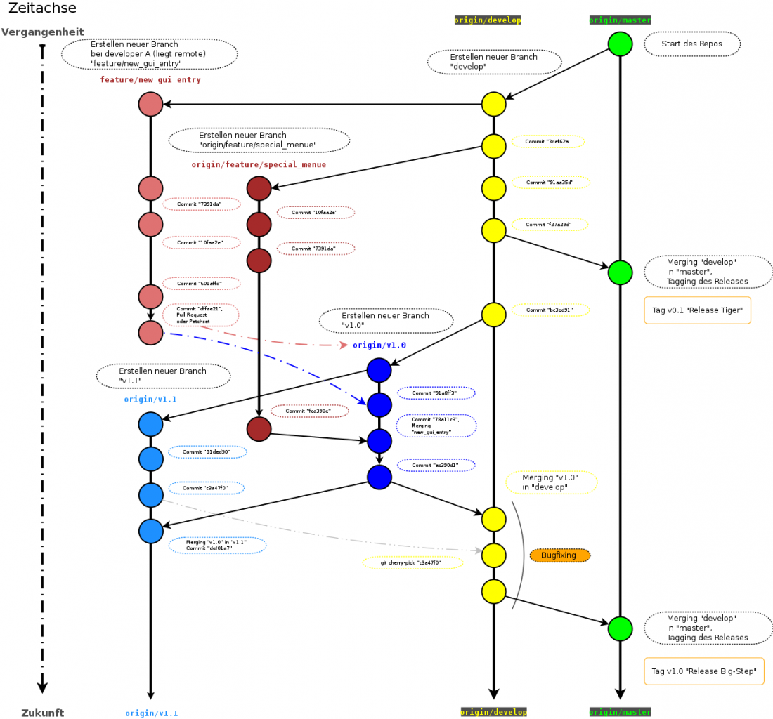
Datei:Git-workflow-two-branches-release-feature-branches.png

Aus TuxBoxWIKI
Version vom 27. November 2011, 11:07 Uhr von Tijuca (Diskussion | Beiträge) (Git Workflow mit Release und Feature Branches)
(Unterschied) ← Nächstältere Version | Aktuelle Version (Unterschied) | Nächstjüngere Version → (Unterschied)
Zur Navigation springen Zur Suche springen

Originaldatei(1.284 × 1.195 Pixel, Dateigröße: 159 KB, MIME-Typ: image/png)

Git Workflow mit Release und Feature Branches

Dateiversionen

Klicke auf einen Zeitpunkt, um diese Version zu laden.

Version vomVorschaubildMaßeBenutzerKommentar
aktuell11:07, 27. Nov. 2011Vorschaubild der Version vom 11:07, 27. Nov. 20111.284 × 1.195 (159 KB)Tijuca (Diskussion | Beiträge)Git Workflow mit Release und Feature Branches

Die folgende Seite verwendet diese Datei: